Wuxi Physico-chemical Nondestructive Inspection Association
无锡市理化无损检验协会
博学笃行,与时俱进
LEARNED RESOURCEFUL ,TIMES
网站首页
协会简介
协会简介
协会文化
发展历程
职业技术
证书样本
最新动态
最新动态
培训通知
培训通知
理化检验培训
无损检验培训
食品检验培训
计量检验培训
质量检验工程师培训
焊接工程师培训
锻造工(检验)培训
热处理(检验)培训
服务内容
服务内容
证书下载
党建园地
联系我们
科协理化检验协会
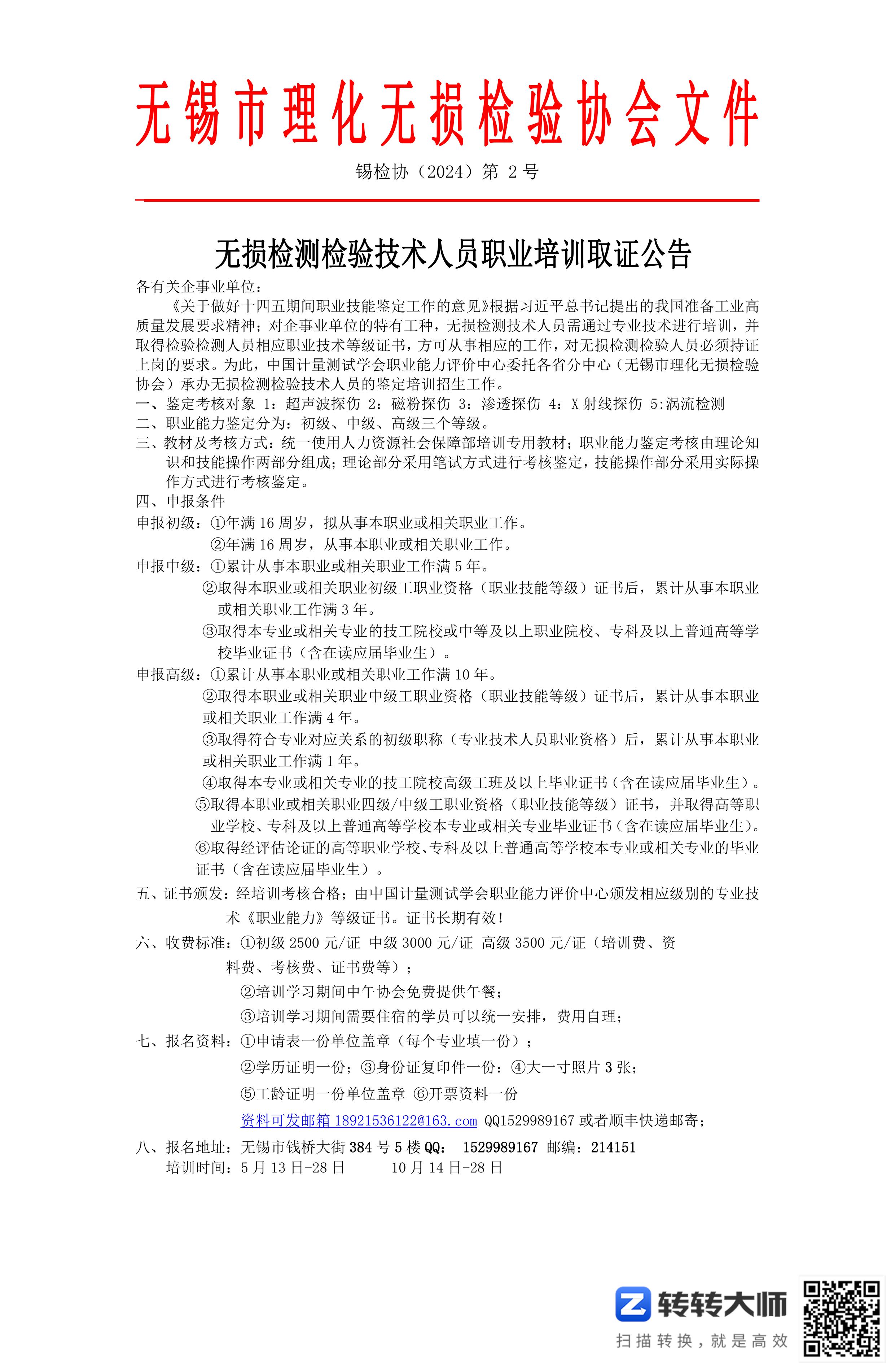
无损检测检验技术人员职业培训取证公告
来源:
|
作者:
wxzlxh
|
发布时间:
788天前
|
1384
次浏览
|
🔊
点击朗读正文
❚❚
▶
|
分享到:
《关于做好十四五期间职业技能鉴定工作的意见》根据习近平总书记提出的我国准备工业高质量发展要求精神;对企事业单位的特有工种,无损检测技术人员需通过专业技术进行培训,并取得检验检测人员相应职业技术等级证书,方可从事相应的工作,对无损检测检验人员必须持证上岗的要求。为此,中国计量测试学会职业能力评价中心委托各省分中心(无锡市理化无损检验协会)承办无损检测检验技术人员的鉴定培训招生工作。
上一篇:
无锡市理化无损检验协......
下一篇:
理化检验技术人员培训......
网站首页
>>
最新动态
>>
无损检测检验技术人员职业培训取证公告
培训通知
最新动态
13
最新动态
Recent developments
学校宣传片
School propaganda film
电子邮箱
密码
忘记密码?
登录
注册
某某学校就业管理学生登录